导语:监管的一纸罚单,再次给基金销售行业敲响了警钟。
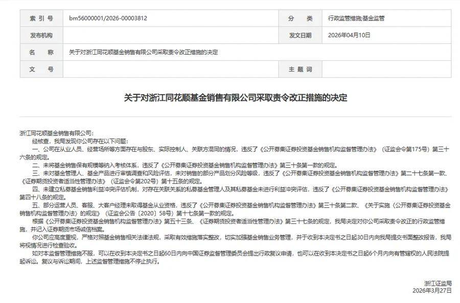
2026年4月10日,证监会浙江监管局公告称,浙江同花顺基金销售有限公司因多项合规问题,被责令改正并记入证券期货市场诚信档案。
01 5项违规被罚
同花顺基金销售公司的此次违规涵盖混同经营、考核机制缺失、产品尽调不足、人员无证上岗,以及与私募基金利益冲突、评估缺位等问题。

此次被罚的5项问题,几乎覆盖了基金销售全流程的核心合规环节,暴露出基金销售行业中的共性痛点。
这些问题并非个别现象,而是过去第三方基金销售行业高速发展中普遍存在的“野蛮生长”后遗症。为了抢市场、冲规模,部分机构放松了合规要求,简化了风控流程,牺牲了投资者利益。
近年来,监管层对基金销售行业的监管力度持续加码,罚单频出、规则细化、处罚升级,种种迹象表明监管层此次出手,意在彻底终结这一粗放式发展模式,一个全新的“强合规时代”已经全面到来。
02 基金销售合规已不是“选择题”
同花顺被罚的事件,只是近期基金销售行业监管逐步收紧的一个缩影。

随着行业合规要求不断提升,市场已进入一个“强监管时代”,无论是大机构还是小公司,都无法避开这一监管浪潮。
近年来,监管层陆续修订了《公开募集证券投资基金销售机构监督管理办法》《证券期货投资者适当性管理办法》等核心法规,全面细化了基金销售的合规要求。
从“五独立”到适当性管理,再到私募基金销售的严格风控,所有规则都直指行业痛点,堵塞了合规漏洞。
与此同时,监管层对基金销售机构的处罚越来越严格。从责令改正到罚款、暂停业务,再到市场禁入,处罚手段愈加严厉。
特别是在2025年,基金销售行业共收到88张罚单,其中机构罚单51张、个人罚单37张。
2024年4月至2026年4月的近两年间,公开可查的基金销售违规处罚已超120起,涵盖了银行、券商及第三方全渠道,监管密度和力度前所未有。
违规问题高度相似,其中最普遍的违规行为包括无证上岗、适当性失效、违规承诺收益、考核激励不当、内控/独立性缺失。从人员资质到销售行为、再到内控管理,这些违规现象几乎覆盖了基金销售的所有环节。
尤其是在私募基金销售领域,监管重点聚焦于公开宣传、利益冲突、准入风控空白等问题。随着私募基金行业的快速发展,其销售环节的合规风险日益凸显,监管层加大了对私募基金销售的监控,要求销售机构建立严格的尽职调查和风控体系,严禁利益输送和不合规销售。
03 基金代销机构的行业现状与深度思考
在强监管的大背景下,基金代销行业正经历着一场深刻的结构性变革。行业格局、生存逻辑和发展路径正在发生根本性的转变。
当前基金代销市场呈现明显的头部集中趋势,银行凭借网点、客户资源牢牢占据公募代销的主导地位;券商则借助投顾服务和股票客户基础,成为权益类产品的核心销售渠道;第三方互联网平台则借助流量优势快速抢占年轻客群和长尾市场。
与此同时,许多中小代销机构因合规成本和获客成本的压力,逐渐被挤出市场,行业洗牌加速。
过去,代销机构依靠“赚申购费、尾随佣金”的模式实现盈利,但随着监管的日益严格,传统的“卖产品赚佣金”模式已经难以为继。特别是中小机构,单纯依靠代销已难以盈利,向“服务收费”转型成为必然趋势。
面对监管升级和行业变局,基金代销机构必须彻底转变发展思路,从“规模导向”转向“合规导向、服务导向、长期导向”,才能在变局中生存发展。
合规已经成为基金代销机构的生命线。机构需要建立全员合规、全流程合规的文化,将合规要求融入产品准入、销售推介、客户服务等各个环节,避免重蹈同花顺的覆辙。
随着流量战的结束,代销机构应转向“客户为中心”,通过专业的资产配置和持续的投资者教育提升客户粘性,实现长期共赢。
借助AI技术优化适当性匹配、风控和客户画像,可以大幅提升合规效率,降低人工成本,为客户提供更精准的服务。
04 行业变局下合规才是基金销售的核心竞争力
在强监管时代,基金销售行业的底层逻辑已经发生了彻底变化,过去的“靠流量、靠补贴、靠规模”已经成为历史。未来,合规能力将成为基金销售机构的核心竞争力。
合规是生存的前提,也是长期的护城河。只有建立完善的内控体系和专业的人员队伍,才能在严监管下生存和发展。
强监管意味着投资者的利益得到更好的保护。通过严格的合规要求,销售机构的行为得到规范,投资者的权益得以保障。
强监管是行业健康发展的推动力,淘汰不合规的机构,推动行业回归“质量提升”的轨道,为资本市场的长远发展注入强劲动力。
同花顺基金销售公司被罚事件再次警示基金销售行业:强监管时代已经全面到来,合规经营是每一家机构的生存底线。
对于每一家基金销售机构来说,唯有通过合规经营、专业服务赢得客户的信任,才能在行业变局中立足。而对于投资者而言,选择合规的机构、理性投资,将是守护财富的最佳策略。
基金销售的本质是“信任”,而合规正是信任的基石。在这条合规之路上,行而不辍,才能未来可期!
风险提示:以上观点仅代表作者个人意见,不构成任何投资建议。